咨询热线: 18225968333
联系我们Contact us
全国咨询热线18225968333

公积金提取代办

公司地址:上海华能联合大厦

联系电话:13065553707

合肥行业资讯

合肥异地公积金提取材料清单,让你快速取钱不用

发布时间:2026-02-07 20:32:40

仍旧在因异地缴存的公积金取不出,而为难发愁不?瞅着账户里那笔归属自身的“死钱”,碰到急事却没法动用,是否加倍感到无奈呢?买房首付差那么一点儿,装修有资金需求,家人生病急切盼着用钱……这些时刻,都令人恨不得马上就能将公积金变成现金。别忧心,专业的事儿交由专业的人去办理,我们便是您身旁最为靠谱的公积金提取协助者,专门去处理您的紧急之事,帮您把在异地账户沉睡的公积金迅速、安全地“盘活”!

异地提取公积金所需材料_异地公积金提取审核所需材料_异地公积金提取资料

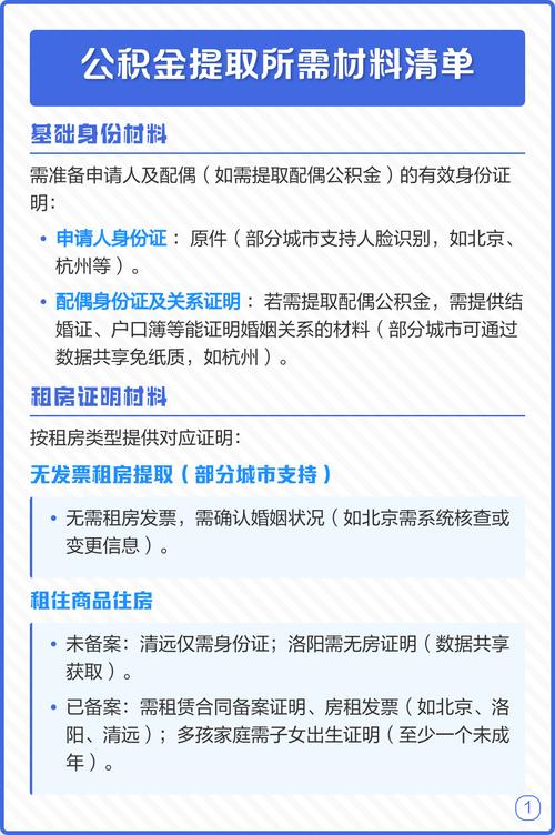
提取公积金跨地域进行,听起来蛮容易,然而真正实际操作过的那些人都清楚其中存在环节繁杂众多、所需材料杂乱无章、来回奔波跑腿令人疲惫不堪这些状况。首先,您必须要弄明白缴存公积金的地点以及提取公积金的地点这两边各自的政策所存在的差异之处,单单这一项就需要进行大量的查询工作以及确认工作。更为关键重要的是,准备用于审核的材料简直就像是一场艰难无比的“攻坚战”。正常来讲,鉴于不一样的提取缘由(像异地买房、偿还异地房贷、离职销户之类),你或许得准备:本人身份证原件以及复印件,户口簿或者居住证明,异地购房合同(或者房产证)以及全额付款发票,跟购房合同相对应的银行贷款合同以及近期还款明细,社保缴费证明或者离职证明等等。每一份材料都被要求清晰、有效,甚至还得加盖相关单位的公章。收集齐那些分散在各处的材料,就已经十分令人头疼了,不仅如此,还要多次往返异地的公积金管理中心去递交材料,去补件,这既耗费时间又消耗精力,最后呢,还很有可能因为某一个细节不符合要求而被驳回,从而白白地耽误了时间。

异地公积金提取资料_异地公积金提取审核所需材料_异地提取公积金所需材料

你的时间很是珍贵,精力存在限度,为何要把自身置身于这般繁杂琐碎当中呢?我们有着多年的代办经历以及广泛的渠道网络,对全国各地公积金提取的政策关键要点和审核流程十分熟悉了解。你仅仅只需给出基本信息与需求,剩下的材料筹备、政策交流沟通、递交申请、进度追踪甚至必要的协调工作,全部都由我们一站式完成。我们恰似你的专属通道,能够有效地避开常见问题,极大地提升审核通过的概率和办理的速度,让你免除异地来回奔波的辛苦,在最短的时间之内拿到资金。

异地公积金提取审核所需材料_异地提取公积金所需材料_异地公积金提取资料

急需用钱时,别老是对着账户里的公积金干着急啦!得让公积金呈现出活跃的状态,如此方可切实解决您的紧急需求。不管您是由于哪一种缘由而需要提取异地的公积金,都欢迎您前来向我们咨询。我们能依据您的 particular 情况,为您精心打造最为省心且高效的提取方案。别再迟疑了,赶紧行动起来,让我们助力您顺利开启这笔属于您自身的财富!

在线客服
联系方式

热线电话

18225968333

上班时间

周一到周五

公司电话

13065553707

二维码
线